Floyd's Algorithm Base Network Prior [Iter 1] Next [Iter 3] Final Results

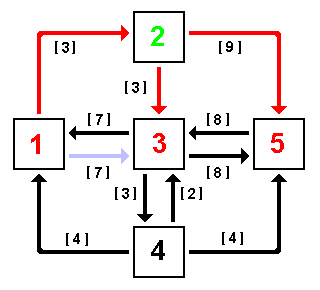
Iteration k=2

d[i,j] 1 2 3 4 5
1-3.06.012.0
2-3.09.0
37.010.0-3.08.0
44.07.02.0-4.0
58.0-
Iteration 2. Using k=2 as a potential intermediate node, update the matrix using d(i,j) = min[ d(i,j), (d(i,k) + d(k,j)) ]. Here, cell (1,3) is improved and (1,5) is connected, both using node 2 as an intermediate node. Note that elements in the kth row and column are not updated.
Last Updated: 14 February 2006 / mgm