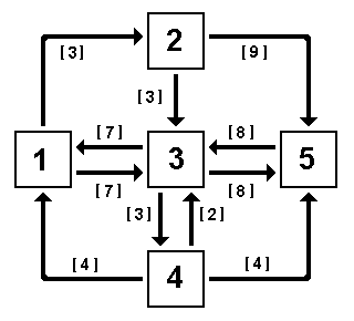
Floyd's Algorithm Base Network: Initialization Next [Iter 1] Final Results

Initialization

d[i,j] 1 2 3 4 5
1-3.07.0
2-3.09.0
37.0-3.08.0
44.02.0-4.0
58.0-
Initialization. For a specified network of N nodes, enter all links (i,j) into the corresponding matrix cell. Set all diagonal elements (i,i) to 0 and all other cells to infinity. Find the minimum paths from all nodes to all other nodes.
Last Updated: 14 February 2006 / mgm